中国地质科学院探矿工艺研究所(简称工艺所)成立于1978年8月,是中国地质调查局直接管理的公益性地质调查和战略性矿产资源勘查的技术支撑机构,主要承担钻探工艺、地质灾害监测预警、地质灾害防治等相关技术方法装备研究与应用,承担灾害地质、水文地质、生态地质调查评价和综合研究工作。
工艺所是一支专业结构合理、年轻的、充满活力的地调科研队伍,具有专业技术资格人员占职工总人数比例92.75%。下设探矿技术研究室、地质灾害监测技术研究室、地质灾害防治技术研究室、水文地质环境地质研究室、新技术示范室共五个业务处室;机关管理服务部门有综合办公室、党委办公室(人事教育处)、科技处、开发处、计划财务处、后勤处六个部门,中国地质调查局地质灾害防治技术中心设在我所。
工艺所先后完成各类科研成果130余项,获省部级以上奖励40项,其中获国家创造发明奖和新产品奖7项,省部级科技成果一等奖8项、二等奖12项;获国家发明专利和实用新型专利27项,为国民经济建设和科技进步做出了重要贡献。
工艺所拥有成都市金牛区一环路西北桥和郫县红光镇两处科研工作基地。两个基地占地面积70余亩,有科研办公生产试验房屋总建筑面积2万多平方米。单位的更多信息可以在我所网站(http://www.saintloi.com/)上查询。
为满足事业发展的需要,我所决定面向2020年应届高校毕业生和社会公开招聘专业技术人员和管理服务人员(非在编)。根据有关规定,现将我所2020年人才公开招聘工作公告如下:
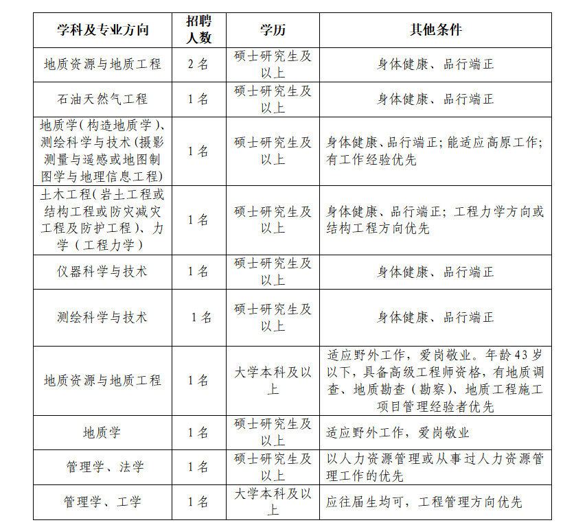
一、招聘职位
2020年共招聘人才11人(专业技术人员9人,管理人员2人)。详见下表所示。

二、基本条件
1.遵守宪法和法律,诚实守信,具有良好的品行和职业道德,无不良记录。
2.具备应聘职位所需的学历、学位、专业、职称及其他条件,专业基础扎实、成绩优良。
3.具有良好的沟通能力和团队合作精神,有志于投身地质调查和科学研究事业。
4.身体健康,能够吃苦耐劳,具备适应岗位要求的身体条件和心理素质,能正常进行地质调查、科学研究和管理服务工作。
三、工作地点
四川省成都市郫县成都现代工业港。因工作需要,科技人员经常要出野外从事地质调查和研究实验工作,部分野外地质调查的工作地区在西藏、青海等西部高海拔、高山、高寒、艰险、偏远地区。
四、招聘程序
1.应聘者报名
采用电子邮件的方式报名,邮件主题和申请表请按照“姓名-学校-学位-专业方向”的方式填写,如“张三-中国地质大学-博士-环境地质-申请表”、“张三-中国地质大学-博士-环境地质-基本情况表”,报名截止时间为2020年3月20日。
2.提交材料
(1)按附件1要求提交公开招聘人才申请表1份;
(2)按附件2要求提交应聘人员基本情况表1份;
(3)提交身份证、已有的学历、学位、学习成绩单、奖励、特长、英语/计算机等级证书、取得的各种资格证书、专利证书、论文期刊封面及正文第一页、论著首页(版权页)彩色扫描件;
(4)应聘者需按上述要求报送材料,否则视同为无效的报名申请;
(5)应聘者应对提交材料的真实性负责,如伪造、涂改证件,或以其他不正当手段获得应聘资格的,一经查实,将取消考试或录用的资格。在面试和笔试时,对应试者提交的证书、成绩等资料要进行原件核对,以便确认资料的真实性。
3.资格审查及初选
根据应聘者提供的材料,结合招聘条件和招聘岗位要求,对应聘者进行资格审查及初选,确定初选人员名单。
4.考试
(1)考试的内容。考试分为面试和笔试,面试主要测试应聘者的综合分析能力、组织协调能力、语言表达能力、应变能力等;笔试主要测试应聘者的专业技术工作能力。
(2)考试的通知。由人事部门通知初选人员参加面试,笔试。
(3)考试时需提交的资料。考试时需要提供相关证件、资格证书、奖励证书等的原件,学习成绩单须加盖学校的鲜章。参加考试时,应聘人员必须提供本人身份证、本科毕业证书及学位证书、岗位有要求的职业资格证书原件,原件与报名时提交的资料进行核对无误后退还给应试者,缺少上述证件者不得参加考试。
5. 体检
应聘人员体检项目按照国家统一规定,参照公务员录用体检标准及项目实施,完成体检后,出具县级以上社保定点医疗机构出具的体检证明。不按要求参加体检者,视同自行放弃应聘资格。
6.确定拟签劳动合同人员与考察
根据面试和笔试的成绩、体检等情况,确定拟签劳动合同人选,并进行考察。
7. 公示
拟签劳动合同人选名单将在单位网站公示。公示无异议,应届毕业生签订三方协议书,社会公开招聘人员签订劳动合同。
8.报到
签订了就业协议书的毕业生须持毕业证、学位证、报到证按期到我所报到,缺一项都不能办理报到手续;如延期毕业,需要提前告知我所,且最迟的报到时间不能晚于2020年12月10日。
对于社会公开招聘人员经双方协商确定履行劳动合同。
五、工作待遇
1.为应届毕业生办理成都市户口。
2.工资及福利待遇根据岗位参照国家事业单位工资制度有关规定执行。试用期按有关规定执行。
3.从报到之日起与我所签订5--6年的劳动合同,按成都市社保局规定参加社会保险。
4.对符合住房补贴条件的人员按四川省规定的住房补贴标准给予住房补贴,按规定享受住房公积金。
六、联系方式
1.单位地址:成都市郫县成都现代工业港港华路139号
2.联 系 人:邱 辉 刘 璞
3.联系电话:(028)66529332 (028)66529352
4.邮政编码:611734
5.E-mail: 66404293@qq.com
附件